We are PayPal Verified
PayPal is a secure and trusted payment processing service that allows you to shop online. PayPal can be used at mondaykids.com to purchase items by Credit Card (Visa, MasterCard, Discover, and American Express), Debit Card , or E-check (i.e. using your regular Bank Account).
Monday Kids Precise DIY Kit Infrared Wireless Module Wireless Sound Transmission Module
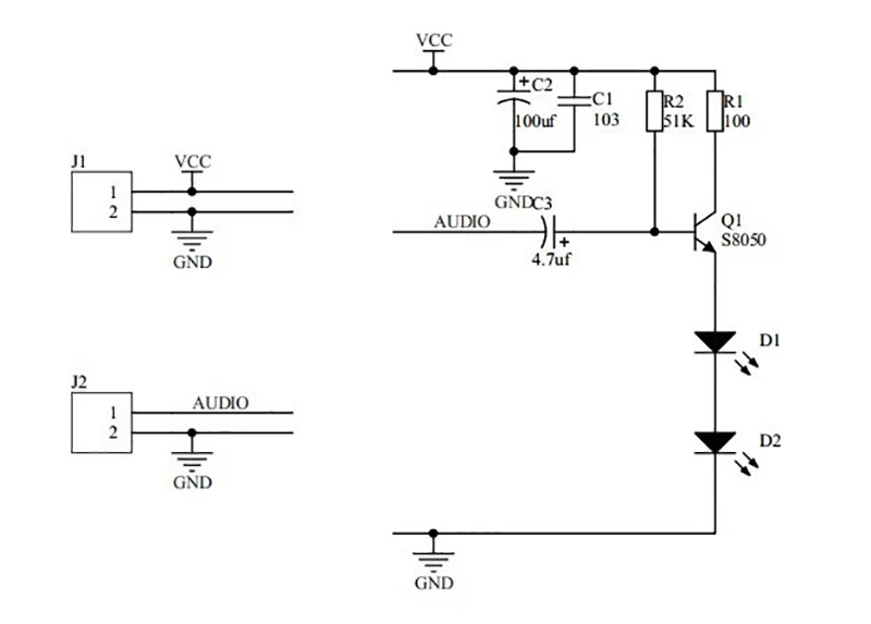
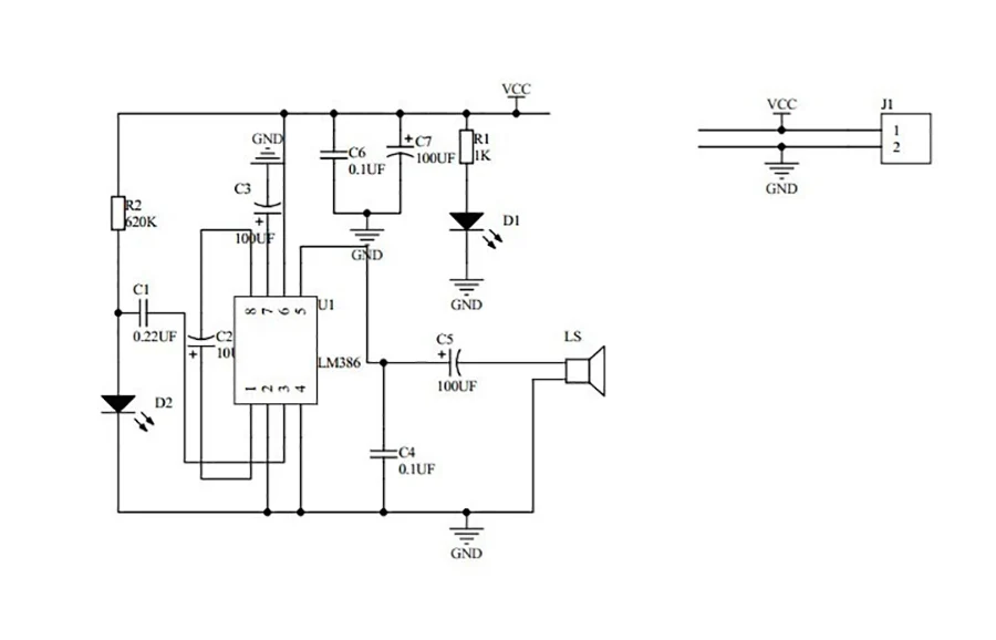
Using the basic principles of the Red rumor sound kit is the sound caused by infrared (laser) vibration, and then hit the infrared vibration signal is received at the receiver circuit infrared receiver diode, and the signal is demodulated to achieve sound reduction. Transmission distance can reach one meter can be used to make short-range wireless speakers.
1. Electrical characteristics
Infrared transmitter
Operating voltage: 12V
PCB size: 19 * 25mm
Infrared receiving end
Operating voltage: 4 ~ 12V
Driver Speaker: 0.5W-10W Speaker 1
PCB size: 17 * 39mm
2. Circuit theory
The transmitting end: the headset port, the audio signal input through the transistor Fat S8050, an infrared transmitter to drive the tube, and the audio signal is transmitted in the form of infrared.
The receiving end: the infrared receiving tube for receiving the infrared signal transmitter, converted into an audio signal through the LM386 audio amplifier chip, and the audio output signal can be amplified
The sender schematics:

Schematic receiving end:

Application:

|
|