We are PayPal Verified
PayPal is a secure and trusted payment processing service that allows you to shop online. PayPal can be used at mondaykids.com to purchase items by Credit Card (Visa, MasterCard, Discover, and American Express), Debit Card , or E-check (i.e. using your regular Bank Account).



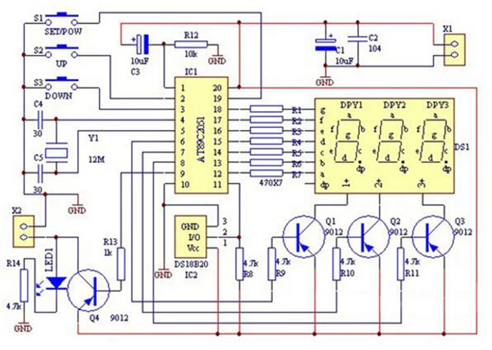
Number | Name | Specification | Quantity |
R1,,R2,R3,R4,R5,R6,R7 | Resistor | 470 ohm | 7 |
R8,R9,R10,R11,R14 | Resistor | 4.7K ohm | 5 |
R12 | Resistor | 10K ohm | 1 |
R13 | Resistor | 1K ohm | 1 |
C1,C3 | Electrolytic Capacitor | 10uF | 2 |
C2 | Ceramic Capacitor | 0.1uF | 1 |
C4,C5 | Ceramic Capacitor | 30pF | 2 |
Q1,Q2,Q3,Q4 | Triode | 9012 | 4 |
Y1 | Crystal Oscillator | 12m | 1 |
S1,S2,S3 | Button Switch | 6x6x10mm | 3 |
IC1 | MCU | AT89C2051 | 1 |
IC Socket | 20P | 1 | |
IC2 | Temperature Sensor | DS18B20 | 1 |
DS1 | Digital Tube | 3-Bit Common Anode | 1 |
X1,X2 | Connector Socket | 2P | 2 |
LED1 | LED | 3mm Red | 1 |
PCB | 50x55mm | 1 |








