We are PayPal Verified
PayPal is a secure and trusted payment processing service that allows you to shop online. PayPal can be used at mondaykids.com to purchase items by Credit Card (Visa, MasterCard, Discover, and American Express), Debit Card , or E-check (i.e. using your regular Bank Account).

DIY Kit 4X4X4 Light Cube Kit Blue LED
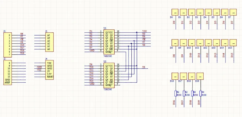
4x4x4 Light Cube kit uses 64 cuboid LED. Expansion board uses two 74HC595 shift register chips, using eight I/Os can light the 4x4x4 Light Cube,it’s hardware resources needed is less than other 4x4x4 light cubic expansion board(needs 20 I/Os to control).
1. Circuit Description
The display part of ICSTATION 4x4x4 Light Cube kit consists of 64 cuboid LED,uses two 74HC595shift register chip to control LED anode, the 4 I/O ports controls 4 common cathodes of LED.
2. Parameters
Control module: control board
PCB size:61*74mm
LED color:blue
Attention :
1).You can choose round head or other color’s LED(Our kit is 5mm blue cuboid LED ).
2).This kit is 4x4x4 light cubic expansion board,without control chip or control module.
3).Provide with library,but there has less display effects,if you need more effects,you need to compile by yourself.
3. Schematic diagram

4. Mechanical drawing

5. Module description

The 0~15 slot of Diagram is used for inserting LED anode; D16~D19 slot is used for inserting the LED cathode.
Expansion board and control pins .
74HC595 pin | MCU |
SH | 0 |
ST | 1 |
OE | 2 |
DS | 3 |
D16 | 4 |
D17 | 5 |
D18 | 6 |
D19 | 7 |
6. Components list

About the assembly process, if you have any question, please contact us!








