We are PayPal Verified
PayPal is a secure and trusted payment processing service that allows you to shop online. PayPal can be used at mondaykids.com to purchase items by Credit Card (Visa, MasterCard, Discover, and American Express), Debit Card , or E-check (i.e. using your regular Bank Account).

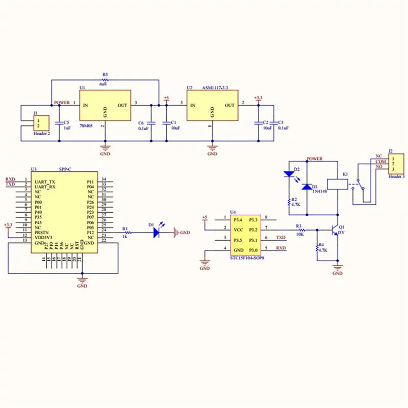
1. Description:
It is a bluetooth smart relay module.
2. Parameter:
Parameter | Value |
On-board module | On-board SPP--C Bluetooth serial port slave module with wireless control function |
On-board relay | On-board 12V, 10A//250V, AC, 10A//30V, DC relay, life can be continuously attracted one hundred thousand times |
Diode drain protection | With diode discharge protection, short response time |
On-board indicator light | Bluetooth status indicator ( slow flashing without connection, long flashing after the connection) and the relay status indicator (light up after pull in) |
Control distance | 10m(Wide and open environment |
Working voltage | DC12V |
DC control maximum voltage | DC30V |
AC controlled maximum voltage | AC250V |
3. Bluetooth relay module application method
1>. Install Bluespp Bluetooth serial port, APP
2>. Set up the Bluetooth serial port APP, open APP, switch to switch options,long set according to the grey box pop-up menu, select sixteen hex, open the instruction A0 01 01 A2, when you close the command A0 01 00 A1,attention to no more spaces, and the format should be consistent.
3>. Power the Bluetooth relay module, in the APP point connection for searching, the first pairing time will be longer, search more than a few times (also can use your own Bluetooth search to pair). After pairing, you can use the APP control module.








