We are PayPal Verified
PayPal is a secure and trusted payment processing service that allows you to shop online. PayPal can be used at mondaykids.com to purchase items by Credit Card (Visa, MasterCard, Discover, and American Express), Debit Card , or E-check (i.e. using your regular Bank Account).

1. Description.
1>. You should install the minimum component at first,the components must be installed in batches:insert 3-8 components firstly,after welding these components , cut component pins, then insert the next batch of components into the next batch of the installation process, until loaded all the components.
2>. Don’t put too strength to insert the component,in case of damage the components. The correct approach is to use tools to process the component pin shape in advance,ensure that the component can be installed the circuit board successfully.
3>. The component will cross the circuit board in wedding ,in case of prevent the component from dropping because of gravity,you can bend the component’s root on the welding surface into 120 degree.
4>. The welding time should be controlled within 2-3 seconds,if the iron at high temperature then needed a short wedding time,on the contrary,if it at low temperature then needed long time. Pay attention that it is unsuitable when the iron temperature is too high or too low , otherwise it will damage components or circuit board easily.
5>. The electrolytic capacitor is divided into positive and negative, the long pin is positive.
6>. Check each part carefully, in case of mistaking.
2. Component listing.
Component | Number | Parameter | Quantity |
Metal film resistor | R1 | 1.5M ohm | 1 |
Metal film resistor | R2 | 10K ohm | 1 |
Metal film resistor | R4 | 220K ohm | 1 |
Metal film resistor | R5-R12 | 200ohm | 8 |
Green LED | LED1-LED4 | 5mm | 4 |
Yellow LED | LED5-LED8 | 5mm | 4 |
Red LED | LED9-LED12 | 5mm | 4 |
Diode 1N4148 | D2-D4 | 3 | |
CD4060 | IC2 | DIP-16 | 1 |
Adjustable resistor | W1 | 200K ohm | 1 |
C1815 | Q1 | TO-92 | 1 |
S9012 | Q2-Q3 | TO-92 | 3 |
Button | S1 | 8*8*8 | 1 |
Buzzer | Y | 1 | |
Electrolytic capacitor | C4 | 1uf | 1 |
2.54mm pin socket | J1 | 1 | |
Music IC board | IC1 | 1 | |
PCB | 1 |
NOTE: There is no USB female socket and IC socket in kits.Kit can get power from J1 or prepare USB scoket by yourself if you need.
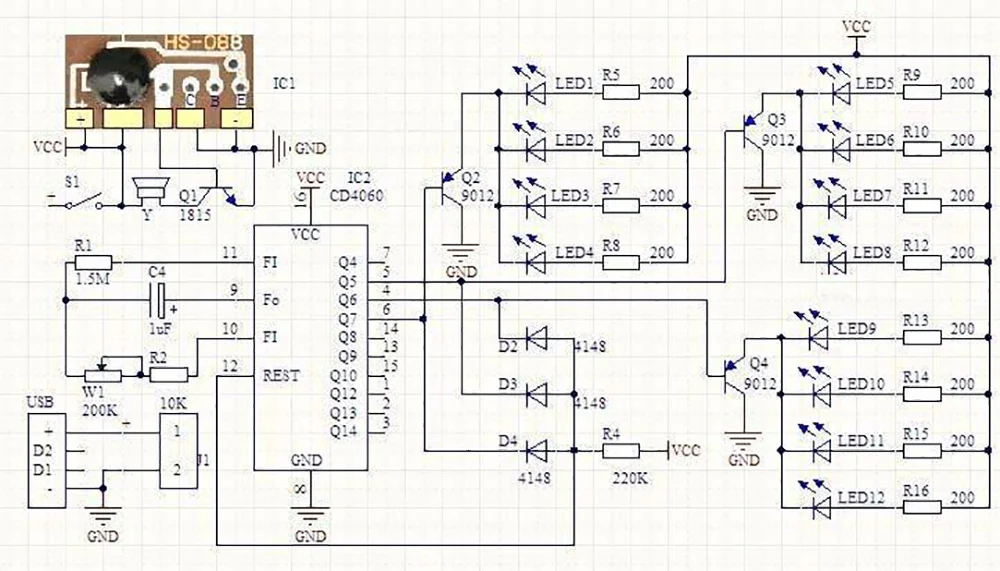
3. Schematic.














