We are PayPal Verified
PayPal is a secure and trusted payment processing service that allows you to shop online. PayPal can be used at mondaykids.com to purchase items by Credit Card (Visa, MasterCard, Discover, and American Express), Debit Card , or E-check (i.e. using your regular Bank Account).

1. Introduce.
1>.Audio automatic gain control. Always show the best visual effect.
2>. Circuit design is simple. Add current limiting resistor drive LEDs directly.
3>. There are four fixed mounting holes on PCB.
4>. It is no need for filter circuit. It can driver dot matrix, spectrum indicating and so on.
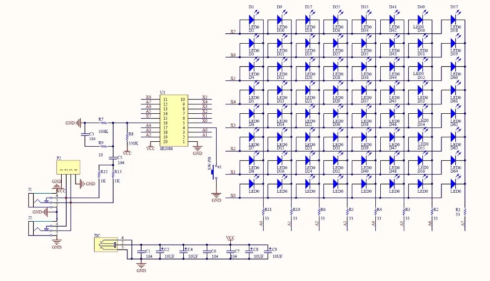
5>. We have programmed the code to FFT2088.It can supply 8*8 LED.
6>. It design for audio equipment. Being used in all kinds of audio output device widely.
7>. Professional audio decoding. It can display equency and amplitude for audio signal.
8>. There are three display mode can be selected(Fast flash, Slow flash 1,Slow flash 2).Provide the feeling of cool.
9>. There are three Sensitivity mode can be selected(High,Medium,Low).To adapt to the different power supply environment.
2. Function declaration.
Function Menu selection by a button. It has three different operations as following:
1>. Test Mode.
Press button before power on, then power on, IC will enter into test mode automatically. In this mode, it can test led and circuit.
2>. Change Display Mode. ( press the button less than 1.5 seconds)
It will change a display mode by short press one time button(less than 1.5 seconds).
1). S1 Mode: slow flash 1. It will display “S1” on LED screen. In this mode, It's the slowest display and update.
2). S2 Mode: slow flash 2. It will display “S2” on LED screen. In this mode, Its speed is appropriate.
3). F Mode: fast flash. It will display “F” on LED screen. In this mode, It's the fastest display and update.
3>. Sensitivity Mode. ( press the button more than 1.5 seconds)
It will change signal detection sensitivity by long press one time button(more than 1.5 seconds).
1). L Mode: low sensitivity mode. It will display “L” on LED screen. In this mode, It can filter weak jamming signal, It is not sensitive to the interference of power supply.
2). M Mode: medium sensitivity mode. It will display “M” on LED screen. In this mode, It can filter the weaker jamming signal, Signal detection sensitivity.
3). H Mode: high sensitivity mode. It will display “H” on LED screen. In this mode, It can filter the weaker jamming signal, It is sensitive to the interference of power supply.
3. Component listing
NOTE: This kit has 64 pcs LEDs, you can weld LED on any solder joints from D1 to D64, and you had better weld them in one row or one column by the same LED.
4.Schematic diagram

5. Identify components in this kit.
1>. Resistance.(NOTE the first two number is mark on resistance.The third is value of resistance)
1). Resistance 3303=334=330K ohm
2). Resistance 100=10=10 ohm
3). Resistance 33=33=33 ohm
4). Resistance 1001=102=1K ohm
2>. Capacitance.
1). 10uf Capacitance: 106, transparent plastic packaging.
2). 0.1uf Capacitance: 104, white hard paper packaging.
3). If user has take out these capacitance and can not identify them. User can identity them by thickness. The more thick is 10uf, the other is 0.1uf.
3>. LED.
1). User can identify negative pole and positive pole of LED as following picture:
NOTE: Sometime LED will different as picture above. Some LED has two green dots on positive or a triangle-shape on reverse side. The identify way is the same.
2). If your kits have four different color of LED, The color can be detection by digital multimeter or 3.0V battery. (If you test LED by 3V battery, please be carefully. 3V battery can not conne ct to LED for a long time, our method is just for test. Otherwise LED will be damaged.)







