We are PayPal Verified
PayPal is a secure and trusted payment processing service that allows you to shop online. PayPal can be used at mondaykids.com to purchase items by Credit Card (Visa, MasterCard, Discover, and American Express), Debit Card , or E-check (i.e. using your regular Bank Account).

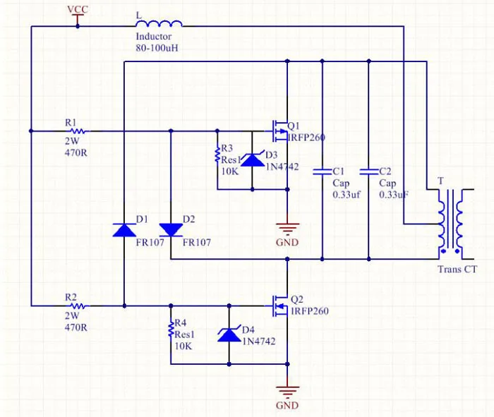
Product Introduction:
1.Model:XH-M651
2.Power Supply Voltage:DC 12V>=5A;24V>=10A;
3.Operating Frequency:30-50kHz
4.Secondary Parameter:5T+5T
5.Arc Length:1-5cm
6.Power Range:60-300W
7.Size:83*74*33mm







