We are PayPal Verified
PayPal is a secure and trusted payment processing service that allows you to shop online. PayPal can be used at mondaykids.com to purchase items by Credit Card (Visa, MasterCard, Discover, and American Express), Debit Card , or E-check (i.e. using your regular Bank Account).

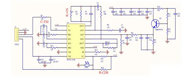
Product Introduction:
1.Operating Voltage:4-28V
2.Operating Current:2.8mA (typical);3mA (max)
3.Detection Distance:5-9m
4.Transmitting Power:20mW (typical);30mW (max)
5.Output Voltage:3.2-3.4V
6.Output Voltage Driving Capacity:100mA
7.Trigger Way:repeat trigger
8.Output Control Low Level:0V
9.Output Control High Level:3.3V
10.Operating Temperature:-20~80 celsius
11.Storage Temperature:-40~100 celsius
Adjustment Part Introduction:
1.C-TM
Adjust repeat trigger time,default trigger time is 2s;increasing capacitor's capacity will make repeat trigger time longer;and actual counting trigger time can operate as below:
Stick capacitor on C-TM,test 9196 3-pin frequency F,repeat trigger time T=(1/f)*32768
2.R-GN
Detection distance adjustment;connect with resistor and detection distance will become shorter;if not connect,detection distance is 7m;if connect with 1M ohm resistor,detection distance is 5m
3.R-CDS
Internal VCC parallel connect with internal 1M ohm resistor to CDS pin (that is 196 9-pin) by R-CDS ,CDS connects with photoresistor,you can close detection function at night




Notice:
1.The right ahead of induction side should't place any metal to block
2.The front/back side should reserve more than 1cm space
3.Module and installation carrier





