We are PayPal Verified
PayPal is a secure and trusted payment processing service that allows you to shop online. PayPal can be used at mondaykids.com to purchase items by Credit Card (Visa, MasterCard, Discover, and American Express), Debit Card , or E-check (i.e. using your regular Bank Account).
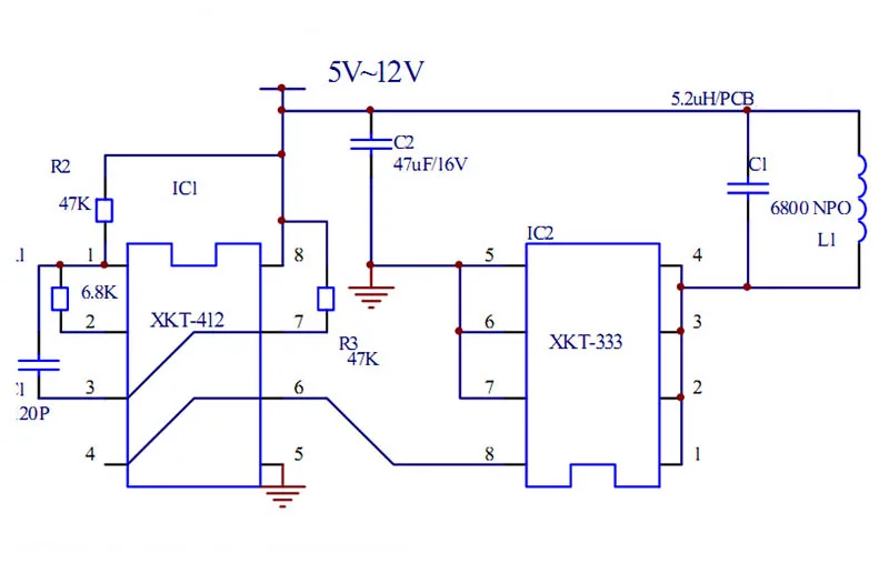
This module is developed by using XKT-412 chip. This chip can meet many kinds of product to realize no external coil use
PCB itself as transceiver to realize wireless charging power supply.
Main technical parameters:
The transmitting module is powered by an adaptive mode and can work directly in the 5V~12V
When the transmitter module is unloaded, the working current is 30~55mA
Transmit PCB board size: 61mm*41mm*1mm
Receive PCB board size: 41mm*31mm*0.3mm
Receive module maximum output current: 5V/700mA
Receive module long working current: 5V/500mA
Working distance:within 10mm
Working frequency:600-700
Note:





